
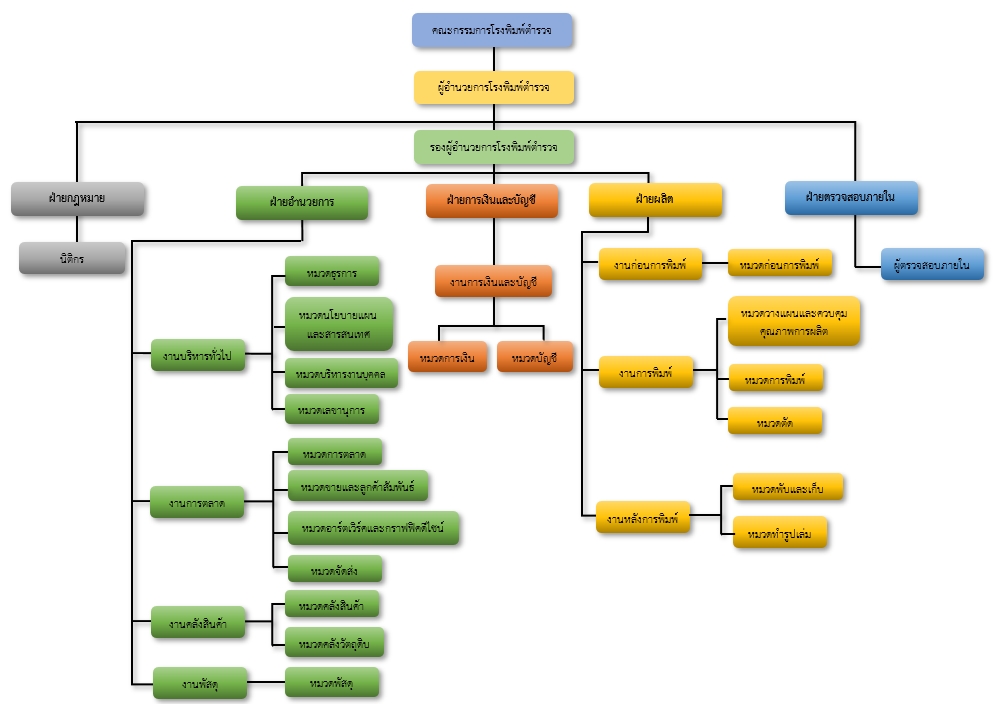
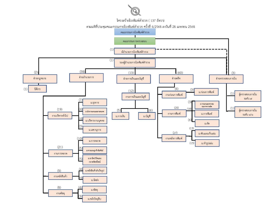
โรงพิมพ์ตำรวจมีโครงสร้างการบริหารงานภายใต้การกำกับดูแลของคณะกรรมการโรงพิมพ์ตำรวจ ผู้อำนวยการโรงพิมพ์ตำรวจ และรองผู้อำนวยการโรงพิมพ์ตำรวจ ตามลำดับ โดยแบ่งเป็น 5 ฝ่าย ดังนี้
1. ฝ่ายกฎหมาย ขึ้นตรงต่อผู้อำนวยการฯ ดูแลกฎหมายและระเบียบต่าง ๆ ภายในโรงพิมพ์ตำรวจ และกฎหมายที่เกี่ยวข้อง
2. ฝ่ายอำนวยการ ส่วนงานที่สำคัญซึ่งอยู่ภายใต้การกำกับดูแลของฝ่ายอำนวยการ คือ
2.1 งานบริหารทั่วไป มีส่วนงานที่เกี่ยวข้อง ดังนี้
1) หมวดธุรการ
2) หมวดนโยบายแผนและสารสนเทศ
3) หมวดบริหารงานบุคคล
4) หมวดเลขานุการ
2.2 งานการตลาด มีส่วนงานที่เกี่ยวข้อง ดังนี้
1) หมวดการตลาด
2) หมวดขายและลูกค้าสัมพันธ์
3) หมวดอาร์ตเวิร์คและกราฟฟิคดีไซน์
4) หมวดจัดส่ง
2.3 งานคลังสินค้า มีส่วนงานที่เกี่ยวข้อง ดังนี้
1) หมวดคลังสินค้าสำเร็จรูป
2) หมวดคลังวัตถุดิบ
2.4 งานพัสดุ มีส่วนงานที่เกี่ยวข้องดังนี้
1) หมวดพัสดุ
3. ฝ่ายการเงินและบัญชี ส่วนงานที่สำคัญซึ่งอยู่ภายใต้การกำกับดูแล คือ
1) หมวดการเงิน
2) หมวดบัญชี
4. ฝ่ายผลิต มี 3 ส่วนงานที่สำคัญซึ่งอยู่ภายใต้การกำกับดูแล คือ
4.1 งานก่อนการพิมพ์ มีหน้าที่รับผิดชอบดูแลกระบวนการทำแม่พิมพ์ (Pre-Press)
4.2 งานการพิมพ์ มีหน้าที่กำกับดูแลและควบคุมการผลิตสิ่งพิมพ์ทั้งหมดของโรงพิมพ์ตำรวจ
4.3 งานหลังการพิมพ์ มีหน้าที่กำกับดูแลการเก็บเล่ม, เข้าเล่ม, รวมถึงการบรรจุหีบห่อสิ่งพิมพ์
5. ฝ่ายตรวจสอบภายใน เป็นหน่วยงานที่ขึ้นตรงกับผู้อำนวยการฯ มีอำนาจในการตรวจสอบการดำเนินงานภายในองค์การทุกส่วนงาน ควบคุมและตรวจสอบการดำเนินงานภายในโรงพิมพ์ตำรวจ
ทุกส่วนงานร่วมกันทำหน้าที่ขับเคลื่อนและสนับสนุนกระบวนการทำงานภายในโรงพิมพ์ตำรวจให้มีประสิทธิภาพ
